Как стать хорошим в математике с 4-го курса CS: дорожные карты и старт
Пошаговое руководство по освоению математики для программистов: от дискретной математики до дорожных карт MIT и практических советов.
Возможно ли стать хорошим в математике, начиная с четвёртого курса бакалавриата по компьютерным наукам? С чего начать обучение, и существуют ли рекомендуемые дорожные карты или структурированные пути для глубокого понимания математики в контексте CS?
Да, стать хорошим в математике, начиная с четвёртого курса бакалавриата по компьютерным наукам, вполне реально — многие разработчики и специалисты в CS добиваются этого через целенаправленное самообучение. Начните с дискретной математики для программистов, которая лежит в основе алгоритмов и структур данных, а параллельно освойте линейную алгебру. Существуют проверенные дорожные карты, вроде тех, что предлагает MIT Mathematics, с этапами от базовых курсов до продвинутых тем вроде оптимизации и криптографии.
Содержание
- Возможно ли стать хорошим в математике с 4-го курса бакалавриата по компьютерным наукам?
- Какая математика нужна для программирования и компьютерных наук?
- С чего начать обучение: дискретная математика для программистов
- Дискретная математика: ключевые темы и задачи
- Линейная алгебра и анализ в программировании
- Рекомендуемые дорожные карты математики для CS
- Курсы, книги и практика по математике для data science
- Практические советы: от математики для программистов к проектам
- Источники
- Заключение
Возможно ли стать хорошим в математике с 4-го курса бакалавриата по компьютерным наукам?
Представьте: вы на четвёртом курсе CS, код пишете уверенно, но математика кажется далёкой планетой. А если сказать, что планета эта ближе, чем думается? Абсолютно возможно освоить её на высоком уровне — главное, понять, зачем она нужна в программировании и выбрать правильный старт. Специалисты вроде тех, кто делится на Хабр, подтверждают: даже с “поздним” входом можно дойти до уровня, где решать задачи по SVD или градиентному спуску станет рутиной.
Почему это работает именно для CS-студентов? Ваша база в алгоритмах и структурах данных уже даёт преимущество — математика здесь не абстракция, а инструмент. По данным дорожных карт от MIT Mathematics, студенты сочетают math с CS-курсами вроде 6.100A и выходят на уровень магистратуры. Но вот вопрос: сколько времени уйдёт? Реалистично — 1-2 года интенсивной практики, если уделять 10-15 часов в неделю. Не верьте мифу о “врождённом таланте”: упорство и релевантные темы творят чудеса.
Какая математика нужна для программирования и компьютерных наук?
Математика в программировании — не школьная арифметика, а набор инструментов для реальных задач. Дискретная математика? Обязательна для алгоритмов, графов и баз данных. Линейная алгебра? Сердце машинного обучения и графики. Вероятности и статистика? Без них ни data science, ни криптография.
А что для junior-разраба? Начните с дискретной: множества, логика, комбинаторика — это основа LeetCode-задач. Для mid-level добавьте анализ и оптимизацию. Career Karma подчёркивает: выбирайте по специализации. ML? Линейная алгебра и вероятности. Графика? Векторы и матрицы. Без неё код работает, но не масштабируется — помните, как нейросети “учатся” на градиентах?
Коротко: 70% CS — дискретка + алгебра, остальное по вкусу. И да, математика для data science здесь впереди всех.
С чего начать обучение: дискретная математика для программистов
Старт прост: дискретная математика для программистов. Почему она? Потому что связывает теорию с кодом — графы в BFS/DFS, рекурсия в деревьях. Забудьте сплошные формулы: решайте задачи вроде “найди кратчайший путь в графе”.
Первый шаг: базовый курс. Возьмите MIT OCW или Stepik — там теория + код на Python. За неделю освоите множества и логику. Далее — комбинаторика: сколько способов расставить ферзей? Это не фигня, а реальные задачи оптимизации.
Но честно: без практики застрянете. Пишите код параллельно — реализуйте Union-Find. Сколько времени? 2-3 месяца на базу, и вы уже “хороши” на junior-уровне.
Дискретная математика: ключевые темы и задачи
Дискретная математика — фундамент. Ключевые темы: логика (булевы функции для компиляторов), графы (сети, алгоритмы), комбинаторика (подсчёт сложностей).
Пример задачи: “Докажите, что в полном графе K_n есть гамильтонов цикл”. Решение? Рекурсия + индукция. Практика на Хабр: решайте по 5 задач в день из “Concrete Mathematics”.
Графы? Кодируйте Dijkstra. Логика? Постройте таблицу истин для SAT-солверов. Это не теория — это ваш арсенал для собеседований. А если застряли? Форумы вроде Stack Overflow спасут, но сначала подумайте сами.
<img src=“https://learn.neuroanswers.ru/api/v1/message/content-file/03a50e08-d813-4bca-bf2a-06081ac97d3a.jpeg” alt=“Обложка книги "Concrete Mathematics" — классический учебник по дискретной математике для CS (Грэхэм, Кнут, Паташник)” title=“Обложка книги "Concrete Mathematics" — классический учебник по дискретной математике для CS (Грэхэм, Кнут, Паташник)” width=“280” height=“354” />
Линейная алгебра и анализ в программировании
Переходим к линейной алгебре: векторы, матрицы, собственные значения. Зачем? PCA в ML, трансформации в OpenGL. Анализ добавит пределы и производные — основа градиентного спуска.
Начните с MIT 18.06: видео + задания. Задача: SVD для сжатия изображений — кодьте на NumPy. Анализ? Курс Зорича или Stepik 716, фокус на рядах Тейлора для аппроксимаций.
Связь с CS: нейросети — матричные умножения. Без этого data science — лотерея. 3 месяца — и вы разбираетесь в SVD.
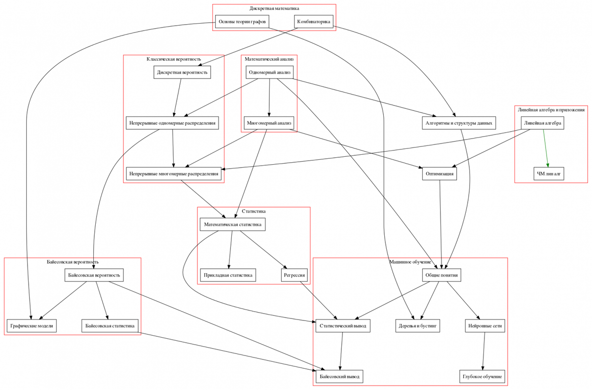
Рекомендуемые дорожные карты математики для CS
Дорожные карты спасут от хаоса. MIT Mathematics: Stage 1 — 18.06 (алгебра), 18.600 (дискретка + вероятности). Stage 2 — анализ, алгоритмы. Stage 3 — оптимизация, крипто.
На Хабр: уровни “Bring it on” — от Зорича к градиентам. DEV Community: от базовой алгебры к квантовым вычислениям.
Proglib: 4 этапа для ML — база, классика, глубокое обучение. Выберите по цели: CS-общий или ML-спец.
Эти карты — ваш GPS. Следуйте, адаптируйте под проекты.
Курсы, книги и практика по математике для data science
Ресурсы: Курсы — MIT OCW 18.06, Coursera “Mathematics for CS”, Udemy “Discrete Math”. Книги: “Concrete Mathematics” (Грэхэм), Хаггарти по дискретке.
Для data science: “Mathematics for Machine Learning” (Deisenroth). Практика — Kaggle, LeetCode Math. Сертификаты? Google Data Analytics или MITx.
Выделите 70% времени на задачи: кодьте графы, матрицы. Результат? Портфолио с ML-проектами.
Практические советы: от математики для программистов к проектам
Советы: 1) Ежедневно 1 час теории + 2 часа задач. 2) Интегрируйте в код — реализуйте FFT. 3) Группа: Reddit r/learnmath, Discord CS.
Провал? Норма — меняйте подход. Проекты: бот на графах, предиктор на линейной алгебре. Через полгода — уровень “хороший”. А мотивация? Карьера в FAANG требует этого.
Мотивация падает? Вспомните: математика — суперсила в CS.
Источники
- MIT Mathematics — Дорожные карты математики для студентов CS с этапами обучения: https://math.mit.edu/academics/undergrad/roadmaps.html
- Career Karma — Математика для компьютерных наук: темы, курсы и книги: https://careerkarma.com/blog/mathematics-for-computer-science/
- Хабр — Уровни математики для ML и CS с практическими рекомендациями: https://habr.com/ru/articles/432670/
- Библиотека программиста — Путь от школьной математики к ML через 4 этапа: https://proglib.io/p/put-ml-samuraya-ot-shkolnoy-matematiki-do-peredovogo-mashinnogo-obucheniya-2024-09-25
- DEV Community — Полная дорожная карта математики для компьютерных наук: https://dev.to/erupturatis/math-for-computer-science-roadmap-1d8h
Заключение
Стать хорошим в математике с 4-го курса CS — не мечта, а план: старт с дискретной математики, линейной алгебры, по дорожным картам MIT или Хабр. Практика + проекты сделают вас экспертом в математике для программирования и data science. Начните сегодня — через год благодарите себя за код, который летает на алгоритмах. Удачи, вы справитесь!
Да, стать хорошим в математике с четвёртого курса бакалавриата по компьютерным наукам возможно через структурированные дорожные карты. Начните с Stage 1: курсы 18.06 (линейная алгебра), 18.600 (дискретная математика и вероятности), 18.062 (машинное обучение). Переходите к Stage 2 (18.400 анализ, 18.410J алгоритмы) и Stage 3 (18.415 оптимизация, 18.425 криптография). Комбинируйте с CS-курсами вроде 6.100A для математики в программировании. Это обеспечит глубокое понимание математики и компьютерных наук.
Стать мастером математики для программистов с 4-го курса CS реально: выберите специализацию (ML, графика) и изучите дискретную математику, линейную алгебру, вероятности. Начните с Udemy «Discrete Math for Computer Science», MIT OCW 18.06, Coursera «Mathematics for Computer Science». Решайте задачи по графам и комбинаторике, применяйте в проектах. Книги вроде Concrete Mathematics помогут в математике в программировании. Получите сертификаты для резюме.
Для глубокого понимания математики в контексте CS начните с уровней «Bring it on»: анализ (Зорич, Stepik 716), линейная алгебра (MIT OCW, SVD-задачи), дискретная математика (Хаггарти, Грэхэм-Кнут). Дорожная карта включает комбинаторику, графы и градиентный спуск. Практикуйте на изображениях и численных методах. Это идеально для позднего старта в бакалавриате по компьютерным наукам.

Да, с 4-го курса CS можно освоить математику через 4 этапа: база (алгебра, линейная алгебра, вероятности), классическое ML, глубокое обучение, трансформеры. Начните с дискретной математики для программистов и анализа. Курс «Математика для Data Science» от Proglib.io подойдёт. Переходите к практике на реальных данных для математики в программировании.
Дорожная карта математики для компьютерных наук: от базы (алгебра, вероятности) к дискретной математике (множества, графы), анализу алгоритмов, линейной алгебре, ML. Начните с простых тем вроде векторов и пределов, используйте бесплатные курсы (MIT OCW). Для 4-го курса CS фокусируйтесь на релевантном: какая математика нужна для программирования, криптография, графика. Полный план до квантовых вычислений.
